【焦点/枪械管制(1)】为何严刑峻法无法遏止令人不安的枪声?


2024上半年未完,我们已闻枪响不断。在入夜的大街,在午后的咖啡店,甚至在戒备不会不森严的机场大厅。这些现场不是没有众目睽睽,而枪手不怕明目张胆。
很少有人不会认同,马来西亚在枪械管制方面向来严格。要申请一张合法拥枪执照,绝非易事;若非法持有枪支犯案,最高可判处40年有期徒刑。
ADVERTISEMENT
为何严刑峻法仍无法遏制令人不安的枪声?枪械在大马有多容易取得?我们的执法系统又是否奏效?
从法律层面来看,在大马违法持枪,是非常严重的罪行。
刑事律师郭韦杰一一列举各种可被判处的刑罚。 《1960年军火法令》(Arms Acts 1960)和刑罚较重的《1971年军火(增刑)法令》(Firearms (Increased Penalties) Act 1971),是马来西亚两个用来管制枪械的法令。

“你看这本法令是很薄,可是它已经覆盖全部面向,里头都是很严重的刑罚。”
郭韦杰解释,非法持有枪械者,若在《1960年军火法令》第8条文下被控,可被判坐牢不超过7年,或罚款不超过1万令吉,或两者兼施。他特别强调了“或者”这个字眼,指出条文中稍微松动之处。但要是在相同情况下,检控方选择援引《1971年军火(增刑)法令》第8(a)条文提控,嫌犯可被判坐牢不超过14年,外加最多6次鞭笞。
他补充,检控方将根据案件的严重程度,来决定所引用的条文。
若在持枪犯罪时开了枪,无论有否造成伤亡,在《1971年军火(增刑)法令》第3条文下,一度是会面临死刑的罪行。直到《2023年废除强制死刑法案》生效后,该刑罚则改为监禁30至40年,以及鞭笞不少于12下。
1971年增刑法令 开枪即判刑
“有了1971年的增刑法令,只要你扣动扳机去犯罪,就算最终没有造成死亡,依然会被判死刑(在2023年前),因为这说明你有意图造成伤亡。”郭韦杰指出,“这也是《1971年军火(增刑)法令》当时被推出的原因,好给社会一个警惕。”
同样在《1971年军火(增刑)法令》里,若涉及非法买卖军火,下场只有死刑或终身监禁,外加至少6次鞭笞。直到《2023年废除强制死刑法案》生效后,该刑罚则改为监禁30至40年,以及鞭笞不少于6下。
刑罚加重了,可为何依然没能阻吓枪击案件的发生?
郭韦杰说:“你要问我,我们的法律足够吗?我觉得是足够的。”
然而,他倒认为,法律知识的普及,或许还做得不够。
“例如我的当事人,他们有些并不知道非法持有枪械,是一个很严重的罪行。”这般现象多发生在乡村地区,“他们拿的是猎枪,可能要用来打山猪,没有其他犯罪意图,但他们并没有合法申请拥枪执照。可是,就算你没有犯罪意图,还是有可能面临很重的刑罚。”
打击边境走私 执法力度不夠
另外,打击边境走私的执法力度,在郭韦杰看来,也是远远不够的。
“我觉得,现在的问题不在那些合法持枪的人。”他分享一宗案例,“我有一个持有枪械执照的当事人,遇到家里进贼,他出于自卫开枪,然后必须去录口供,跟警察解释开枪的原因。”
他想说的是,合法持有拥枪执照者,若牵涉违法案例,警方可依循子弹弹道痕迹、枪支注册资料,轻易追查枪主身分。
“在合法执照方面,警方管制得很好,很严格,而很多真正持枪犯罪的人,都是没有执照的。重点应该是,这些非法的枪械到底是从哪里来?”
据他所知,印尼和泰国,是我国非法枪支的主要来源。
“最近发生的枪击案,可能更多的是涉及邻国走私或黑市交易。”为了防止非法枪械入境我国,他建议有关单位应该“提高边境警戒、加强边境巡逻、增加打击非法武器交易的力度,借此提高人们犯罪的成本。
以“枪械管制”为题约访,见面当天,拿督斯里阿克巴(Dato’ Sri Akhbar Satar)在寒暄后,破题问道:“今天我们谈的是枪械走私对吧?”
现为精英大学(HELP University)犯罪学学院总监的阿克巴,自小在吉兰丹长大,曾在反贪会服务18年,期间有6年定点于玻璃市,是真真实实生活在马泰边境一带的人。

访谈中,阿克巴不止一次提到,走私罪案要在马泰边境发生,着实非常容易。为什么呢?
他从地理面貌的因素说起。
“马来西亚拥有长达4800公里的海岸线,要管理并不容易,但,当然,为什么你要通过海洋走私,当你有一个更方便的途径:泰国边境。哥乐河(Sungai Golok)。巴东勿刹(Padang Besar)。这是最好的(管道)。”
边境管理困难 “合法走私”难禁
区隔吉兰丹与泰国南部的哥乐河,全长约110公里。作为国界分割线,哥乐河的宽度与深度并不足以构成多大的阻碍,“有些地方,像现在天气很热,(水位降低),你可以直接走过去。”据他所知,在这些地区也埋有上百条“老鼠路”(laluan tikus),“所以运输很方便。”
通过老鼠路走私,很是方便;但阿克巴说,通过合法管道走私,却也不会太难。
这回就是人的问题了。
“老实说,(官员)执行力很差,态度不认真,对工作缺乏一种自豪感。”但他也平心而论,“我觉得他们的工作环境并不好,很热,建筑物有点残旧,人力也不足。关卡的路也只有一条,常常塞车。”
人的问题,指的也不仅是执法单位的失责而已。
他提醒,马泰边境的划分,并非一开始就存在,而是英殖民留下的产物。拿掉这条人为画上的线,两地的居民多是亲戚关系,有着密切往来,“很多人也握有两国的身分证。”
再加上,据他所知,马泰边境的走私枪械,价格并不高昂,“在哥乐(泰国境内)买一支二手枪,只需大约1200令吉,价格取决于款式和新旧。”
种种原因,让阿克巴直言,要管制边境枪械走私的课题,几乎是一件不可能的事。
加强边境管制 防枪械走私
执法员需懂犯罪心理学
若放任问题继续恶化,不仅我国枪击案会越发猖獗,阿克巴甚至大胆预测,在未来5到10年,马泰两地买凶杀人的情况,将会出现颠覆的趋势。
“之前的情况是,你要买凶杀人,你会聘请泰国枪手来犯案,但我估计,几年后,他们会聘请我们的人去行凶,因为我们这里会有越来越多枪械,我们的枪手(行径)也越来越大胆。你看,我们的法律很严格,但人们还是会犯法。”
问题当然不能放任不管,但要管制成功,阿克巴又说不太可能,那怎么办?
“不是不可能,除非执法方面做得好。”
好的执法,在他看来,不只尽忠职守而已。
同时也是犯罪学家的阿克巴提议,在边境执法的官员,最好懂得肢体语言与罪犯心理分析(profiling)的知识,才能在第一时间发现潜在威胁。“不管是哥乐关卡,还是机场,来来往往的人那么多,要看出非法持枪的人会有什么行为,这要经过培训。第二,(执法)要无处不在,每时每刻都要有警官在巡逻。”
但到头来,执法的好坏,终究还是取决于执法者本身。比起系统的完善与否,人性的善恶与多变,所带来的影响才是更为深远且难以克服。
每3个月调动边境官员
阿克巴提起10年前的一份调查报告——根据警方政治部(Special Branch)情报揭露,国内近80%在边境执法的官员,均涉及贪污贿赂。阿克巴希望10年后的今天,这不会再是事实。
“聘用官员必须经过严格的筛选程序,包括使用测谎仪或心理测试。但要怎么维持呢?人性很复杂,今天你是好人,明天却说不定。所以要随机进行廉洁测试,让每个人在选择犯罪前都会三思。另外,把关边境的官员,每3个月也要调动一次。”
善用数码科技追踪疑犯
来到这个时代,科技也是不能忽视的一环。
“你要记得,网络科技也简易了非法买卖的程序,罪犯可以通过暗网(dark net)找到购买枪械的资源,没人可以追踪到他。所以执法单位要比他们走得更前,擅用数码科技。”
除了将矛头指向执法人员,阿克巴认为,政府也该协助改善关卡官员的工作环境,并发展边境区域。
“那是一个无人之境(no man’s land)。去发展经济。给他们工作机会。”但阿克巴也说得直接,一个地区可以分得多少经济蛋糕,往往逃不开政治的博弈。“为了国家整体,把政治放一旁,因为到最后,这些枪支也会从边境来到吉隆坡。”
同样受政治影响的,还有马泰边境围墙建不建的课题,过去不时被提起,但始终不见围墙的踪影。虽然阿克巴清楚,一道围墙不足以阻隔所有走私活动,“犯罪分子还是会找到漏洞,但有墙总好过没有。”
去年10月,首相安华宣布成立马来西亚检查站和边境机构(MCBA),虽然法案还未提呈,但该机构已在5月1日履职。阿克巴建议,“如果要设立边境巡逻的单位,最好确保他们是单一、独立的机构,有自己的预算,不受其他单位控制。”
回想一开始阿克巴所说,打击边境走私,几乎是一件不可能的事;而他的悲观,源于对人性的清醒认知,包括权力的腐蚀、利益的诱惑。
“还是那句话,你不需要最好的系统,如果你有足够好的管理者,否则系统再好也没用。”
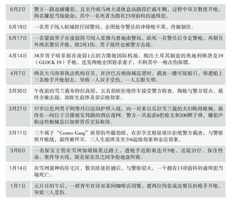
【大马今年发生的涉枪罪案】

(原文上传于13/06/2024)
相关报道:
ADVERTISEMENT
热门新闻
百格视频
ADVERTISEMENT
