许鸿方 | 五行健康养生法应对2021年病符星


风水的理论建立于阴阳五行平衡之道,与中医学息息相关,因此在养生之道也可以以风水的理论去实践,以期达到身心常保健康。健康的身心,自然能够帮助提升人体内的气场,也能间接地帮助趋吉避凶。
在2021辛丑牛年里二黑病符凶星落在入北方宫位,尤其目前冠状病毒变种Delta恣虐为害,有无数的人已经深受其害。仍未接种疫苗、18岁以下的孩子们更令父母每天感到心惊胆跳,生怕孩子防不胜防地被感染。因此,家长们对如何增强家人的自然免疫力的方法最感兴趣。大家也在此多学习一些好风水养生之道,以进一步增强家人的健康与运势。
今年,室内的北方的凶煞位宜放置多一些蓝色、白色的饰物,避免红色、棕色的物件。在这段不断循环的行动管制令里,无论大人或小孩常会有莫名的压力与烦躁,一些人甚至不自觉地患上忧郁症或狂躁症。在东北方位应摆设多一些红色、紫色的装饰品,可以增进家人的身心灵健康。

| 普通会员 | VIP |
VVIP | |
|---|---|---|---|
| 星洲网平台内容 | |||
| 星洲公开活动 | |||
| 礼品/优惠 | |||
| 会员文 | |||
| VIP文 | |||
| 特邀活动/特级优惠 | |||
| 电子报(全国11份地方版) | |||
| 报纸 | |||
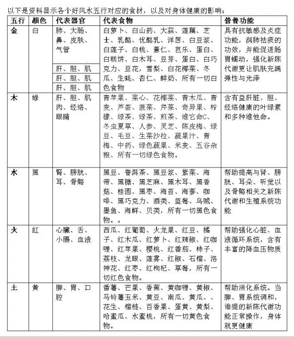
人体的五脏六腑与五行息息相关,每个器官都对应一个五行,互补互克。中医的五行理论也将食物分为五味:甜、酸、苦、辣、咸,并与五脏相关:甜入脾,酸入肝,苦入心,辣入肺,咸入肾。在瞭解了自己的基本五行后,再选择吃对的食物,对健康有很大的辅助。
人们在每个气节或气候都会影响人的生理与心理层次,会随着不同的气候特别有胃口或想吃一些特定的食物,这其实是身体在做自然的调节以及度一些营养的需求表现。例如在炎炎夏日时特别喜欢吃冰或冷饮好让自己身体解暑;在寒冷的冬天很爱吃热腾腾的食物以暖肚与身子。
大家也许自小听过老人家常说的“以形补形”,其实在五行的理论里的确是有其道理的。例如,一些人不小心咬到舌頭而流血红肿,可吃红番茄帮助复原;平时容易感冒者,多数是肺部比较虚弱,宜多吃些白色的雪梨润肺;口腔容易潰瘍者也可以多吃些橙等。
根据好风水的五行原则,各月份(农历)出生者所食的五味如下:
正、二月出生者:宜多吃辣、苦味,以白、红色食材为主;少吃酸味。
四、五月出生者:宜多吃咸、甜味,以黑、棕、黄色食材为主;少吃苦味。
七、八月出生者:宜多吃苦、咸味,以红、黑色食材为主;少吃辣味。
十、十一月出生者:宜多吃甜、酸味,以棕、黄、青色食材为主;少吃咸味。
叁、六、九、十二月出生者:宜多吃酸、辣味,以青、红、白色食材为主;少吃甜味。

大家如果能够活用食物五行论配以出生月份,在食物上加以调整,可以开运、促进身体健康。
风水命理以及中医学都讲究五行平衡之道。某人在甚麽月份出世,就要少吃那个月份的五行所属的五味,而要多吃克、泻自己出生月份所属的五味。例如,金克木、木克土、土克水、水克火、火克金。如本身的五行属金,味道就是属辣,那麽你该少吃辛辣的食物,多吃苦味的食物,如苦瓜,这样就能增强身体健康。


在现在的社会,有些人因为宗教,或养生、减肥而改吃素。然而必须使用正确的吃素方法,再加上配合帮助身体健健康的五行平衡之道,吃素才可以吃得更健康。

由于人的先天命理的五行组合或结构都是不一样的,有的人先天命理火旺,那麽他後天就要少吃火性旺的食品;而有些人先天命理木弱,需要补木气,那麽他们就应该多吃一些木性比较旺盛的食材,以帮助达到调解体内的阴阳五行平衡。当然这不是说其他的食材不可以吃,未来维持平衡的营养需求,其他的仍然豪爽都吃,不然会由于过于偏食而导致营养不良。要强调的是凡是你个人阴阳五行有利的食材可以要多吃与常吃。
然而吃每种食物都要适可而止,就好像吃榴梿、水果、米饭、肉类等也不可过量,不然可能会弄巧反拙对身体造成伤害。最重要的是大家必须要知命既了解命运,因为通过瞭解自己命理的五行喜忌,能更有效地地管理健康与命运,能够达到真正有效的好风水养生之道。
撰文:许鸿方 Master Kenny Hoo
电邮:Kenny@GoodFengShui.com
www.GoodFengShui.com
www.Facebook.com/GoodFengShui
热门新闻
百格视频
