MIRROR演唱会意外|阿Mo 95%不能复原 仍依赖呼吸器



(香港4日讯)香港男团MIRROR演唱会于7月28日发生重大事故,舞者阿Mo(李启言)遭600公斤的大屏幕坠落砸伤,事隔1个月,阿Mo仍在加护病房观察,家属坦言,他目前还不能拿下呼吸器,每天忍受巨大疼痛,医生诊断出他的颈椎95%无法恢复,“也感到在人看来已经快到尽头。”
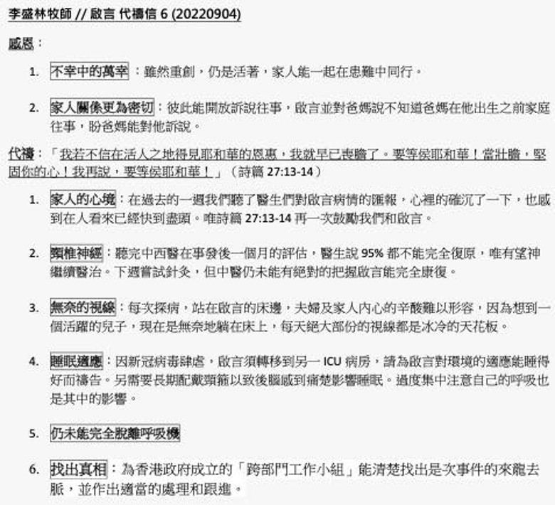
阿Mo自意外發生遭砸重伤后。一直都在ICU留医,由于颈椎重创,康复之路漫长,李父李盛林牧师每周都会发出代祷信,希望更多人为阿Mo祷告,女友COLLAR成员So Ching(苏芷晴)亦一直守护阿Mo,更多次在社交平台出PO替男友打气。今日凌晨,李父向教友发代祷事项,为儿子祈祷,当中提到阿Mo的最新状况,目前阿MO已经可以和父母对话,家人关系更加密切,但他仍不能完全脱离呼吸器,也因为长期配戴颈箍,导致后脑相当疼痛,影响睡眠,更变得过度集中呼吸,看到原本活蹦乱跳的一个人,现在只能无奈地躺在床上,看着冰冷的天花板,家人内心的心酸难以形容。
ADVERTISEMENT
尝试针灸治疗
阿Mo家人坦言,过去的一个星期听了中西医师的评估,认为他的颈椎95%都不能恢复,接下来中医会尝试针灸治疗,但也没有绝对把握能治得好,家人忍痛表示:“心里的确沉了一下,也感到在人看来已经快到尽头。”但也努力振作精神,“虽然重创,仍是活着,家人能一起在患难中同行。”
香港男团MIRROR在7月28日举办演唱会,未料发生大屏幕掉落的严重意外,3名正在表演的舞者因此被砸伤。事故调查小组于8月24日公布目前所知情况,经过放大5000倍检查断裂钢丝的状态后,确认钢丝断裂是因“金属疲劳”影响。该钢丝可承受的力度比一般同款少20%,虽然安装时有以护绳器固定,但护绳器并没有妥善地设置,导致一升降就会不断损伤钢丝,加上大屏幕重量跟事先申报的有落差,种种因素都加速钢丝损坏。


ADVERTISEMENT
热门新闻
百格视频
ADVERTISEMENT
