女神人设黑化|陈绮贞全面反击喊告 要锺成虎道歉1动作划清界线



(台北13日讯)陈绮贞和老板锺成虎昔日是恋人关系,分手后两人在工作上仍密切合作,锺成虎昨突公开痛撕陈绮贞8大恶行,抖出她种种黑料,像是要求提高唱酬、半夜发短讯情绪霸凌同事、违约私接活动、挑剔公司等等。陈绮贞昨晚透过律师发表声明,“请锺成虎先生立即公开发文道歉并做出澄清。”不排除提告。此外,目前她已改用新的IG帐号,并在个人简介署名“有有音乐”,彻底与添翼划清界线。
陈绮贞和锺成虎交往10多年,两人2019年宣布他们早在2017年分手,锺成虎突然爆出惊人指控,经纪公司回应双方合约还没结束,权利义务都在厘清中。音乐圈昔日才子佳人撕破脸,让许多粉丝听到消息难以置信。
ADVERTISEMENT
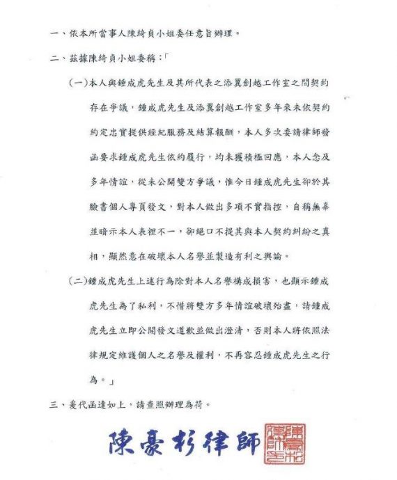
陈绮贞昨晚透过律师全面反击,表示锺成虎为了私利做出不实指控,要求公开发文道歉澄清。声明中提及,陈绮贞与锺成虎及其所代表之添翼创越工作室之间契约存在争议,直指对方多年来未依契约约定提供经纪服务及结算报酬,她多次请律师发函要求锺成虎依约履行,却得不到积极回应,并指控对方绝口不提与自己契约纠纷之真相,显然意在破坏她名誉并制造有利之舆论。
阿信心疼发声力挺
陈绮贞的女神形象黑化后,五月天阿信立刻跳出来声援,发文表示“喧哗之时,也许难以听见所有真相”。他与陈绮贞认识多年,两人曾合作过单曲《私奔到月球》,私下也很欣赏彼此的音乐才华。
陈绮贞的粉丝都称她为“陈老师”,阿信也笑说,“‘黑化的陈老师’这么酷的人物设定只能是我,没人能跟我抢”,令人感到相当暖心,不过也引来外界猜测,陈绮贞接下来是否会投入阿信旗下。






ADVERTISEMENT
热门新闻
百格视频
ADVERTISEMENT
