王嘉尔开唱1天前喊卡 机票酒店火车全报销



(北京5日讯)王嘉尔这一年来展开《MAGIC MAN世界巡回演唱会》,日前原定于2日举办北京场,没想到却因健康因素,迫不得已在演唱会前一天取消演出。他昨日公开补偿方案,宣布“机酒”(机票+酒店住宿)钱都赔,让粉丝感动直呼“太良心了”。
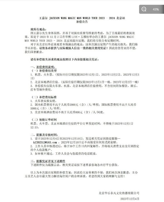
韩国男团GOT7出身的香港男星王嘉尔,帅气外表和优秀语言能力,加上选手级西洋剑剑术等才能,出道至今拥有超高人气。未料,本月1日其工作室突然宣布取消2日在北京的演唱会,指“因王嘉尔先生身体原因,基于对演出质量等因素的考虑,希望呈现最好的表演效果,经过几番努力尝试后,我们不得已抱着遗憾的心情取消12月2日北京站的演出。无法准时与观众朋友见面,对大家产生的不便,我们深表遗憾与歉意。”广大粉丝看到消息后不仅没有生气,反而感到很不舍,遗憾之余希望王嘉尔能好好照顾身体。
ADVERTISEMENT
被夸诚意十足
而华乐非凡昨日在微博公告王嘉尔北京演唱会补偿事宜,表示只要观众提供特定期间内所订购的机票或火车票、住宿订单证明,就能向官方申请报销。方案如下:中国国内机票报销上限为1人单程2000人民币(约1307令吉),国际机票1人单程5000人民币(约3268令吉);北京当地酒店报销上限则为1人1晚人800人民币(约523令吉);火车票则实报实销。
虽然很多歌迷都觉得没看到演唱会很遗憾,但是王嘉尔方提出的补偿方案被夸诚意十足,就算大老远跑一趟,也权充北京旅游经费,补偿方案公布后,粉丝感动留言:“王嘉尔你是真把我们当家人啊”、“我甚至以为我在单位走差旅报销”、“非常有诚意了”、“这个标准比我们公司出差好多了”。





ADVERTISEMENT
热门新闻
百格视频
ADVERTISEMENT
