卷投资纠纷被控诈骗 品冠反击遭黑衣人施压



(台北16日综合电)本地歌手品冠近日在台湾遭到一名裘姓医生太太控诉诈骗,对方指控他合资诈骗,约好一起投资,汇了1740万台币(约235万令吉)过去后,却发现自己没在股东名单上,使裘姓女子气得提告。对此,品冠16日大动作晒出律师函,痛骂裘姓女子恶意诋毁,并透露自己遭到数名黑衣人施压!
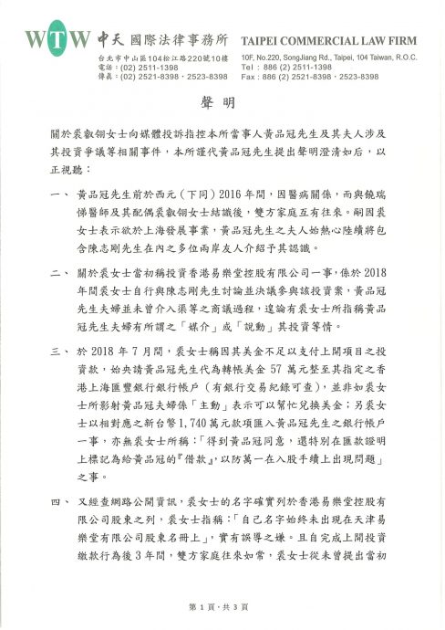
发声明驳斥
品冠今午在脸书发文向亲友报平安,“不用替我担心!我已全权交给律师处理。从来没有想过一个善意帮朋友的举动,竟然换来对我和我太太的恶意污蔑与恐吓威胁!长这么大第一次需要用证据来捍卫自己的声誉。我这么多年努力累积的名声不是靠你一派胡言就能诋毁的。我不接受任何形式的要胁敲竹杠!绝对捍卫到底!!”
ADVERTISEMENT
他随后晒出律师声明反击裘姓医生太太,否认媒介、牵线投资,甚至遭到数名黑衣人施压,不仅如此,裘女涉嫌外泄个资,疑似把品冠家中地址对外公布,今年6月有一名文身男找上门表明要讨论投资事宜,透露自己长久以来受到迫害,如今却又遭到裘女不实爆料,令他忍无可忍。
针对投资争议,品冠表示当初裘女自行决议参与投资,品冠夫妻俩并未曾介入商议过程,因此没有所谓的“媒介”或“说动”之情,且经查裘女士的名字确实有在股东名单之中,认为对方有误导大众之嫌。
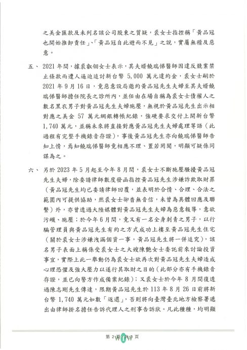
另外,品冠亦在声明中反控裘女士的医生老公因违反竞业禁止条款,而遭人逼迫追讨5000万台币(约675万令吉)违约金,2021年恶意设局邀约品冠夫妻俩到诊所内,并任由在场自称是裘女债权人的数名黑衣男子向他施压,“无视于黄品冠先生出示相对应之57万美元(约245万令吉)网银转帐帐纪录,强硬要求交付1740万台币。”
品冠表示,裘女于2023年5月起至今年8月间,不断施压骚扰,也造成他心里恐惧以及强大压力,并强调:“绝无可能屈从于裘女士之各种非法及胁迫手段。”目前品冠针对裘叡翎女士所涉及之包括诽谤、恐吓取财、违反个资法等不法行为,向台湾台北地方检察署提出刑事告诉,“盼事实真相透过司法程序得以尽速还原,以维护自身之声誉及合法权益。”




ADVERTISEMENT
热门新闻
百格视频
ADVERTISEMENT
