城市翻新法,大家吵什么?(系列1)∣城新法之争 保障VS忧虑



引言
城市化与国家经济发展息息相关,然而许多老旧社区的生活环境日渐恶化,不仅引发社会问题,也削弱城市的竞争力。要让这些老社区不被时代淘汰,寻找可持续发展的出路是当务之急。
ADVERTISEMENT
为此,房屋及地方政府部于8月21日向国会下议院提呈2025年城市翻新法案,旨在为老旧社区的重生提供法律框架。
但该法案的提呈,罕见的遭到朝野政党反对。究竟什么是城市翻新法,又是什么引发各方如此热烈的争议?
保护城市面貌
解决搁置房产
我国于1957年8月31日独立,今年迈入第68个年头。在国家成长的漫长岁月里,陪伴着我们的不只有人,还有首都吉隆坡、槟城等主要城市里,承载无数记忆的老社区。
这些老社区曾是许多家庭的落脚处,几代人落地生根的家园。邻里间的守望相助,一代人胼手胝足、辛勤耕耘出来的小康之家,与朋友闺蜜共度的青葱岁月,都是许多人的共同回忆,心中温暖的角落。
约79%人口居住城市
老社区是沉默的守护者,用斑驳的瓦盖为居民遮风挡雨,在风雨中逐渐老去,用自己的方式滋养着在这生活的人们。它们见证国家历史的丰富,也目睹城市飞速发展与社会变迁。
大马统计局截至2020年的数据显示,我国城市化已经上升到75%左右。同时,世界银行的预测数据显示,截至2024年,大马约79%人口居住在城市地区。
而且根据世界银行和Think City联合进行的研究,大马城镇化与国家经济增长密切相关,表明我国受益于城市群,即经济活动和人口集中在城市地区,提升生产力。
老社区基设老化
居住品质差
无论如何,专家指出,许多在1960至1980年代发展起来的老社区,尤其是吉隆坡的分层地契产业和社区,随着岁月渐增,正面临基础设施老化、居住品质差、土地使用率低和社会经济衰退等问题,需要人为介入翻新,以避免这些地区的问题继续恶化。
房屋及地方政府部属下的城市及乡区规划局(PLANMalaysia)的资料显示,城市化主要问题包括建筑物残旧或遭到废弃;发展项目搁置,俗称烂尾项目;房产或资产贬值;社区出现社会问题;基础设施和设施质量不佳;未开发的闲置土地或未建设的废弃地块。
这些问题都需要进行城市翻新活动来解决,然而在城市翻新法通过前,根据1985年分层地契法第57条,分层地契产业要重新发展,业主必须达成“一致决议”,导致重建项目几乎不可能进行,长期下来国内得以重建的旧楼寥寥无几。
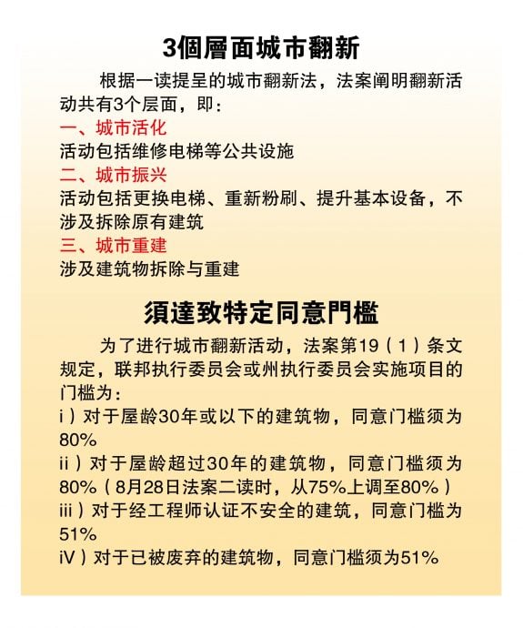
8月21日,房屋及地方政府部长倪可敏向国会下议院提呈城市翻新法一读,以明文规定设立屋主同意翻新门槛,保障业主与居民的权益,确保城市发展更具可持续性。
该法案旨在为城市翻新提供一个统一的法律框架,以明文规定设立屋主同意翻新门槛,保障业主与居民的权益,确保城市发展更具可持续性。
倪可敏指出,该法案是要在保护城市面貌、不让市中心衰败的同时,也要确保成千上万的家庭生活在安全的环境里。
罕见遭朝野议员反对
无论如何,城新法罕见的遭到朝野议员的反对,指该法案太仓促,要求延后二读,并引来社会多方关注。
原本计划在8月28日提呈二读及寻求三读通过的法案,当天因为受限于议会常规阐明的休会时间,无缘在8月的国会会议最后一天顺利进行辩论和三读通过,只能带到下一次会议。
倪可敏未完成的法案二读内容,将在10月的国会会议继续提呈二读、辩论及寻求三读通过。


法案涵盖3层面
非一味推倒重建
城新法旨在取代过时的法律与条例,以推动破旧城市地区的重建。然而,业主的同意门槛也是自法案草拟阶段,就一直是社会大众最关注的内容。
同意门槛最受关注
在这个法案通过前,根据1985年《分层地契法》,分层地契建筑屋若要进行重建,需要获得100%业主同意才能进行,而这条件使得任何重建活动几乎不可能进行。
倪可敏在国会休会后接受媒体访问时指出,在现有法律下,一个重建项目即使获得99%的居民同意,单单是一个业主反对,就足以阻止整个重建项目进行。并举例,这就是为何像吉隆坡的Desa Kuda Lari这样的地方被废弃8年。“因为一个人。这对其他99%的人公平吗?那99%的人不重要吗?”
倪可敏认为,若少了城新法,城市重建活动进展将会停滞不前。新法案要求重建项目推进前获得80%业主的同意是公平的。
倪可敏解释,社会普遍误解城市翻新法案只涉及“推倒重建”,其实法案涵盖3个层面,一般上60至70%会停留在第一城市活化至第二城市振兴的层面。
他补充,第三个层面即城市重建,是在迫不得已时才会进行拆除与重建,属于最后手段。
另外,他补充,城市翻新活动有助于缩小城乡差距、提升生活素质,并让大马落实可持续城市发展议程上,成为发展中国家的表率。
“全球各国/地区早已将都市更新作为政策主流,香港在1991年就有相关法律,新加坡、澳洲与中国更是早已落实,大马必须迎头赶上。”


反对派
同意门槛过低
30年屋龄太短
房地部一再强调,提呈新法案旨在解开城市翻新活动的“死结”,却也是反对意见的焦点,包括大马购屋者协会在内的“反对派”,认为第19(1)条文的同意门槛太低。
| 普通会员 | VIP |
VVIP | |
|---|---|---|---|
| 星洲网平台内容 | |||
| 星洲公开活动 | |||
| 礼品/优惠 | |||
| 会员文 | |||
| VIP文 | |||
| 特邀活动/特级优惠 | |||
| 电子报(全国11份地方版) | |||
| 报纸 | |||
该法案一读后,公正党梳邦区国会议员黄基全与其他6名公正党国会议员的联署,要求展延城市翻新法案二读,并认为法案第19条款规定的同意门槛太低,建议将30年屋龄以下建筑的同意门槛从80%增加至90%,屋龄超过30年建筑的同意门槛应从75%增加至85%。
另外,律师公会律师公会主席莫哈末依兹里表示,律师公会关注到,该法案设定的同意门槛过低,即30年以下建筑若获80%业主同意即可翻新、超过30年的建筑需75%、若为不安全或废弃建筑,则仅需51%。
削弱少数业主权益
他说,这将削弱少数业主的权益,并可能导致社区被迫迁离。因为其他司法管辖区往往设定更高门槛作为保障,因此该工会呼吁将可居住建筑的门槛提高至老旧建筑至少85%,新建筑至少90%,并需由独立机构核实同意。

法律专家张玮真律师接受《投资致富》专访时指出,法案第19条款规定的屋龄为30年不太理想,上调到50年以上比较合理。
她以进行专访当天所在的办公室为例,虽然已经是一座竣工近20年的综合产业项目,但感觉不会太旧,看上去还很新,到了第30年要重建合理吗?
应以结构检查报告为准
另外,张玮真补充,法案第17条款提到当要进行城市翻新,需要获得获取专业工程师的外观检查报告也不太有说服力,毕竟大家对外观的评估标准不一,应该以结构检查报告为准,即结构有问题,并会造成威胁的项目才需要进行重建。”
支持派
应少数服从多数
找业主耗时耗力
那么,新法案“支持派”的意见是什么?
信义全方位产业管理有限公司董事黄伟益接受专访时直言,他对于第19(1)条文的同意门槛太低的说法,保持怀疑的态度。
他指出,从产业管理人的角度来看,当一个产业老旧到需要重建时,75%的业主同意恐怕都不容易拿不到。
他还建议,法案应该允许在一个特殊情况下,若一个项目已经取得51%业主同意,就能去法庭申请,以51%的同意来推动翻新活动。
黄伟益曾经担任国、州议员,辩论国家大事、为民请命,现在角色变成物业管理专家,也是马来西亚高楼管理人协会主席。
他以最近接到的一项工作为例子,那是上世纪80至90年代辉煌一时的芙蓉金源大厦。从1982年建竣至今已有43年,约有200个单位,2018年失火导致电房爆炸,却因没有足够保险,赔偿金不足无法修复电房,导致这6年多以来没有供电。商家生意都做不下去,纷纷搬到别的地方,最后剩下两个单位以发电机营运。
召集足够业主非易事
然而,要召集足够的业主来商讨对策是艰难任务。他说,即便是其中的51%,也要找到102个业主,惟一般上最多只能联络上三四十个单位的业主。“除非根据出席会议的人来计算,如三四十个出席者的51%,还有可能。不然,要怎样找到51%的业主? ”
在大马,分层地契产业管理公司或管理机构在处理重大事宜,例如翻新、维修募资或召开重要会议时,往往需要花费大量时间与精力去寻找和联络业主,这是产业管理业者面对的庞大挑战。

黄伟益补充,若产业历史悠久,甚至一些屋主已经“移民”到另外一个世界,那么遗产继承人就不只1或2个,都需要获得他们的同意。万一遇到没有遗嘱的更麻烦,因为继承人可能包括孩子、孙子,这又有多少人?
因此,他认为,每一个人都得同意。100%业主同意,根本不可能。
站在产业管理业者角度来看,他认为,就连取得51%业主同意的门槛都太高、不实际,更别说100%。“若要100%业主同意,根本就不需要新法案了。”
峇央峇鲁玛苏丽组屋
花5年找回全部屋主
另一个支持城新法的槟城植物园州议员李文兴早前接受媒体访问时分享,槟城州政府进行中的城市重建项目——峇央峇鲁玛苏丽组屋,有300多个单位,单是找回全部屋主就用了5年时间。
他解释,该项目于2014年启动重建研究,历经居民不信任、赔偿分歧、房贷与继承问题、甚至拖欠管理费与门牌税等复杂细节,直到2023年才动工。单是程序就耗时10年,加上施工需时4年,整个重建历程长达14年。
有鉴于此,他认为,新法案过于被动,必须获得80%屋主同意才能翻新的门槛太高,是该新法案不足之处。
他表示,应该少数服从多数,如果设下的门槛太高,将失去制定该新法案的原意,而且也不实际。不过他相信,政府制定的城新法,至少可以解决技术性问题。
逾百组屋居民挺诚新法
城新法二读遭到朝野政党反对,另一边厢,却有逾百组屋居民烈日下聚国会外挺城市翻新法,使得新法案声浪两极化。
8月27日,逾百名来自吉隆坡斯里英达组屋、士拉央蒂莎巴迪花园组屋和马鲁里花园3个人民组屋的居民聚在国会大厦外,手持写着“支持城市翻新计划”、“改善居住环境”字眼的纸牌,高呼表达对2025年城市翻新法案的支持。
总结
首相拿督斯里安华呼吁各界,先让房地部提呈城新法,政府可以加以改进,不应对法案“泼脏水”。
纵观各方观点,可以确定的是,这部法案并非一道非黑即白的选择题。它是在推动社会进步与维护个人权利之间,一场艰难的平衡探索。如何在保障城市更新进程的同时,有效守护少数业主的合法权益,正是这场博弈的核心所在。
下一期,我们将深入剖析这场博弈中,那些隐藏在法案条文背后,来自法律与产业专家的深层忧虑。
|
相关内容: |
ADVERTISEMENT
热门新闻
百格视频
ADVERTISEMENT
