星洲网
星洲网
星洲网 登入
Newsletter|星洲网 Newsletter 联络我们|星洲网 联络我们 登广告|星洲网 登广告 关于我们|星洲网 关于我们 活动|星洲网 活动

ADVERTISEMENT

ADVERTISEMENT

副刊

|

专题

|

焦点

发布: 7:00am 17/03/2022

焦点

保护儿童

性侵儿童法令

2017年性侵儿童法案

焦点

保护儿童

性侵儿童法令

2017年性侵儿童法案

【保护儿童/01】检视性侵儿童法令 保护儿童的后盾抑或装点门面的摆设?

报道:本刊 叶洢颖

马来西亚于1995年签署了联合国《儿童权利公约》,虽然已经推出了《2001年儿童法令》,在2016年也曾进行大幅度修订,但是涉及性侵儿童的案件归类到刑事法典,导致审讯进展慢,耗时长。

ADVERTISEMENT

2017年3月底,时任首相署部长拿督斯里阿莎丽娜在国会下议院提呈更为全面的《》一读,并于4月底三读通过,《2017年》宣告诞生。

如今已经过去6年,我国在方面的举措是否已经有所进步?抑或是相关法令仅沦为装点门面的摆设,有法难依?

报道:本刊 叶洢颖

法令落实后的改变1:通过摄像头给予证供

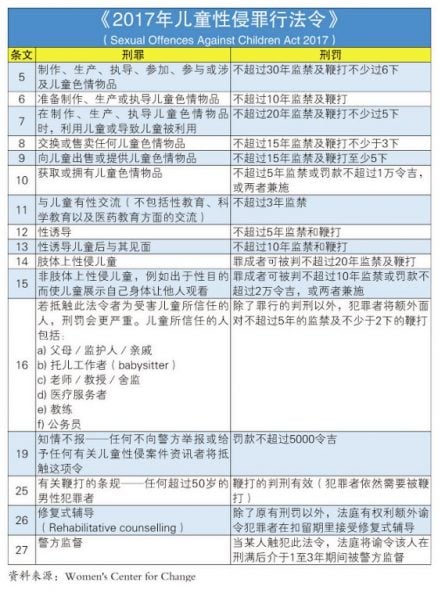
根据《2017年性侵儿童法令》的定义,18岁以下的人群被列为“儿童”,只要对18岁以下的儿童施行性诱拐,便属于刑事罪。

关注儿童权益的黄宝玲律师指出,《2017年性侵儿童法令》落实之后,最重要的一点改变是儿童可以通过摄像头的方式给予证供。

“如果是一般的法律程序,被告会坐在法庭里,面对被告律师的盘问,幸存者会感到害怕。假设儿童坐在另一个房间里,透过摄像头作供可减轻这种压力。”

她说,其实在地方法院法令(Session Court Act)是有适用于弱势证人的条文,可是一般法庭很少引用这个条文。

“儿童性侵罪特别法庭的成立,是一个政府对儿童性侵案件态度积极的转变。”

此外,警方在给儿童录口供时,可以采用录像的方式记录,若之后儿童不适合供证,警方可以此为证。

法令落实后的改变2:儿童口供不再需要第二人佐证

儿童性侵罪特别法庭于2017年6月开始成立,不愿具名的律师认为,从此不仅加速了相关案件的审讯速度,而且定罪率(conviction rate)有所提高。

为什么在这之前的定罪率低呢?

主要是由于很多时候儿童被性侵后,并非第一时间投报。

2017年“停止性侵儿童研讨会”上,有一项调查显示儿童被性侵后,时隔多久才会吐露真相,其中48%是在5年后;12%是5至9年后;10年至19年为16%;20年以上则多达24%。因此,不但许多证据已经消失,加上在刑事法庭排期耗时长,需要漫长的等待,即使是幸存者本人的记忆亦会出现偏差,造成口供可能前后不一。

“以前儿童的口供是需要有另一个人佐证,方能被接受。但在此法令下,儿童的口供不再需要第二人佐证,法官可以直接采纳。”

试想想,当性侵事发时,往往只有儿童和加害者,有谁能成为那“第二人”为他佐证?

“所以很难证明的,除非身体上有伤痕、伤口。可是如你所说,(事情)过去太久,什么伤痕都没了,只有口述证据。”

基于疑罪从无的原则,2017年之前的定罪率自然不高。
所以,这也是黄宝玲认为《2017年性侵儿童法令》非常重要的一点。

黄宝玲表示,如今法官可以直接采纳儿童的口供,不再需要第二人佐证。(图:受访者提供)

●在《2017年性侵儿童法令》之下,这些行为也构成犯罪:

(一)性侵受害者不分男女,但只要女方年龄16岁以下,男童也会被控

犹记得在2017年“停止性侵儿童研讨会”上,一名儿童保护组织的负责人无奈地告诉我,由于当时的法律限制,认为男孩不会被强奸(只有鸡奸)。

根据刑事法典的定义,强奸是“与非妻子的女性及未经她的同意下与她发生性行为,而法定强奸是无论获得同意与否与16岁以下的女孩发生性行为”,显示只有“女性”才会被强奸。

而《2017年性侵儿童法令》则将“性别”移除,不分男女,统称为儿童,只视乎“行为”。

不过,有一点需要注意的是,许多家有儿子的父母往往觉得自己的儿子在男女之事不会“吃亏”,且勿论男童亦有被性侵的可能,根据刑事法典,假如男童与16岁以下的女童发生性行为,同样可能会面临强奸的指控,哪怕女童年纪比他大,双方你情我愿,但只要女方不超过16岁,男方亦是被控方。

(二)“意图”是犯罪行为,观看儿童色情影片也犯法

除了肉体上的直接碰触,还有另一种不容忽视的潜在风险,尤其是如今孩童们普遍上人均一部手机或电子产品,加上疫情长时间待在家中,通过电子产品上课、交友,更要慎防网络的性诱拐(Cyber Grooming)。

“消除暴力侵害儿童全球伙伴关系”表示,据估计在任何时候,有75万人正在出于性目的与儿童在线交流。最让人恐慌的是,2019年美国国家失踪与受虐儿童援助中心从全球接获的1690万宗关于儿童色情图像的投报中,18万3407宗的图像是在马来西亚上传的。

所以,为了跟上时代的变革,防堵犯罪的漏洞,《2017年性侵儿童法令》将儿童色情物品的相关行为列入其中,包括制作、生产、执导、参加、参与、买卖、交换、获取、拥有,甚至“准备”生产、制作、执导等等都是犯罪。

“如果一个人在和一名儿童聊天时带有达到上述目的的意图,就已经是犯法。”黄宝玲解释。

另外,她提到,我国警方目前严打儿童色情相关的行为,即便只是在网上观看儿童色情影片便已经构成犯法。

【受害者可以做的事】上庭供证可要求“法律伙伴”

黄宝玲提到,法律援助局如今提供一项名为“法律伙伴”(Legal Companion)的服务。“受害者需要上法庭供证,她们会感到害怕不安。比较富裕的家庭可以聘请一名旁听律师(watching brief lawyer)跟进审讯,告诉当事人案件进展,发生什么事等等。”

而家境一般的受害者,可以向法律援助局申请“法律伙伴”,当局将会安排已经受训过的律师担任此角色,陪伴她们走完这条审讯之路。她说,作为儿童权益方面的律师,她们认为这是非常大的进步,可惜有些美中不足。

“如果有法律伙伴,受害者会清楚了解整个审讯过程。可是很奇怪的是,并没有积极推广这个项目。其中的原因可能是这个服务需要受害者或父母主动向法律援助局申请。”

如若有18岁以下的幸存者需要“法律伙伴”的服务,可通过以下联系方式了解详情:
电话号码:03-8885 1000
Fax号码:03-8885 1829/1830/1831
地址:JABATAN BANTUAN GUAMAN,
Jabatan Perdana Menteri,
Aras 1, Bangunan Hal Ehwal Undang Undang,
Presint 3, Pusat Pentadbiran Kerajaan Persekutuan,
62692, Wilayah Persekutuan Putrajaya.

延伸阅读:

【保护儿童/02】正视儿童性侵问题 保护儿童=保护国家未来

相关稿件:

【门前那块地/01】开门见空地,使用权谁属?

【医院营养餐/01】医院“千人宴” 营养优先

 

打开全文

ADVERTISEMENT

热门新闻

百格视频

ADVERTISEMENT

点击 可阅读下一则新闻

ADVERTISEMENT