征婚附年薪36万薪水单 男子:孤儿是我的缺点



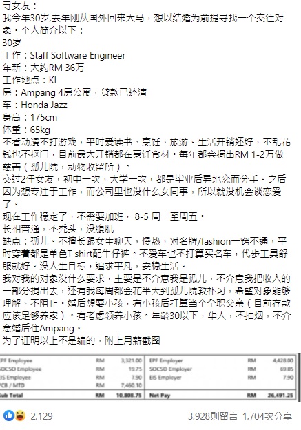
(吉隆坡6日讯)一名男子在脸书专页投文征婚,声称本身拥4房公寓、不看动漫不打游戏、爱读书、烹饪与旅游等,并附上薪水单,证明本身年薪达36万令吉,结果引起网民热议。
今年30岁的男子称去年从国外回马,想以结婚为前题寻找交往对象;他在个人简介中写明是一名在吉隆坡工作的软件工程师,年薪36万令吉,也在安邦购置4房公寓单位,房贷已还清,及有一辆本田爵士轿车。
ADVERTISEMENT

男子在脸书专页帖文称本身身高175cm,体重65公斤,长相普通,不秃头但没腹肌;他形容本身“不乱花钱也不抠门”,最大开销都在烹饪食材。他称只交往过2任女友,都因异地恋分手,过后公司的女同事不多,所以没机会谈恋爱。
男子指本身的缺点是“孤儿”,所以希望交往对象不介意他是一名孤儿,以及会把收入的一部份捐出去。他表示每年都会捐出1至2万令吉给孤儿院或动物收留所做慈善。
“我每周都会花半天到孤儿院教补习,希望对象能够理解、不阻止。婚后想要小孩,有小孩后打算当个全职父亲(目前存款应该足够养家)。有考虑领养小孩。年龄30以下,华人,不抽烟,不介意婚后住安邦。”
他表示本身没人生目标,追求平凡及安稳生活。
男子文未还附上月薪截图证明所言非虚,结果引起网民热议,也有不少人自荐。
截至今早11时30分,这帖文获3906则留言、2117个赞及1697次分享;在留言区中,有网民安慰对方说“孤儿不是缺点,少了婆媳问题”;也有者留言:“年薪36万,有车有房,没父母,比较像天上掉下来的馅饼”、“Ampang 哪区?我的衣服收拾好了”、“我连我们孩子的名字都想好了”等。

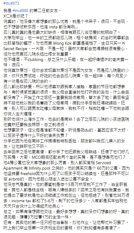
“他就是个书呆子,很闷,不会玩,也不想尝试新东西,连insta 都没有咧…”
这名女子声称对方是一名孤儿,确实是他最大的缺点。大学刚毕业,一半工资给孤儿院,租个破房间。“约会时,同事都去比较高档的餐厅,对他而言Wong Kok 都算是高档了,生日只买一片 Secret Recipe,一片哦,不是一粒!”
她认为对方把孤儿院看得比女友更重要,“他喜欢烹饪,但你会发现喜欢烹饪不是因为女友,而是孤儿院里的小孩。你只负责试吃,好吃的他会去孤儿院煮。在一起3年,每个月至少有一次是在孤儿院约会的。
“他很喜欢跟我家人接触,不管家里什么节日都要参与…一直要我给点家用,管太多;最后我坚持不给,他就以我的名誉给了父母家用,搞到分手后我还得继续给。别人可以跟男友吐槽父母弟妹,我就不行。稍微吐槽一下他就会跟你说人生大道理。”
在分手后,男子还跟她的父母联络,甚至借几万令吉给她的父母置房。“MCO期间还配合两个老的买房,是不是想害死他们?”
她说对方不喝酒不夜店,在一起没乐趣,像是退休的老夫妻,而且所谓的国外工作是在南非。
她指对方是“没志气”,有500万令吉存款就想不工作,当全职爸爸。去年曾要求跟她复合,而她提出的要求是“你必须继续工作或创业”,但男子拒绝了。
“人家都是买车逃税,他天天只会说什么对得起天地良心。如果有谁想跟他交往,最好多想想;真的很无趣,赚着3万过着1万的生活一样。”女子还在帖文下附上一张生日蛋糕,并写“这是我们毕业后第一次庆祝生日的蛋糕,你们就知道有多离谱了。”

ADVERTISEMENT
热门新闻
百格视频
ADVERTISEMENT
