星洲网
星洲网
星洲网 登入
Newsletter|星洲网 Newsletter 联络我们|星洲网 联络我们 登广告|星洲网 登广告 关于我们|星洲网 关于我们 活动|星洲网 活动

ADVERTISEMENT

ADVERTISEMENT

娱乐

|

国外娱乐

|

中港台

发布: 6:20pm 10/10/2025

破产

陈岚

向太

向华强

破产

陈岚

向太

向华强

向太爆气拍桌回应欠债风波 向华强怒斥:子虚乌有

向太爆气拍桌回应欠债风波 向华强怒斥:子虚乌有
向太与向华强开记者会回应被爆料欠债100亿港币及破产传言,情绪激动拍桌驳斥不实言论。(取自网络)

(香港10日讯)、太太)近期被传欠债100亿港币(约54.29亿令吉)及消息,双方均已公开强烈澄清并否认此传闻,直斥“这些都是蹭流量造谣”。夫妻俩今日就传闻特别招开记者会,向太情绪激动地拍桌驳斥谣言,向华强也气骂造谣者:“生安白造(子虚乌有)!”

中国星集团主席向华强严正指出,事件源自一名YouTuber散播不实言论,指他破产、欠债100亿港币,“这完全是无中生有、子虚乌有!”他表示,幸好谣言未影响公司股价,但坦言看到相关影片时“气得火都上来”,怒批:“这些谣言太离谱了,若不澄清,公司都会被拖下水。”

ADVERTISEMENT

向太陈岚在旁补充道,该名散播者“毫无底线”,更指对方是被通缉人士:“可能因为我这阵子比较红,人红是非多,就拿我开刀。我不容许这种破坏香港、也不希望中国好的坏人胡乱造谣。国家应该发出红色通缉令,把他抓回来。”她语气激动,一度拍桌强调家族企业一切正常,“我们公司还养着1000多名员工,怎么可能破产?”

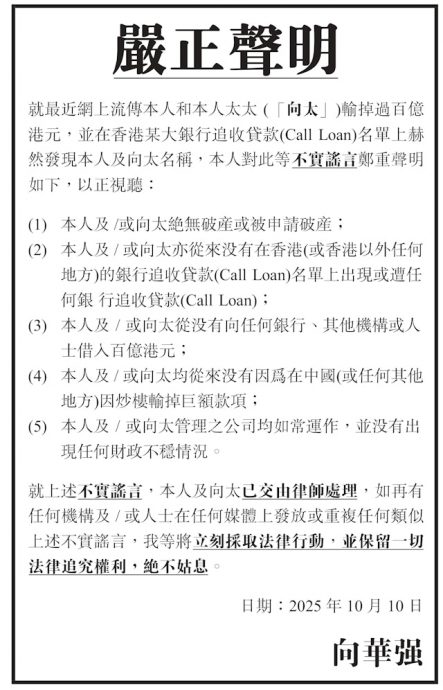
登报严正声明

针对外界谣传两人“输掉100亿、被银行追债”,向华强夫妇已在香港报章刊登全版声明,列出5大澄清要点,向华强及向太绝无破产或被申请破产;从未出现在任何银行追收贷款名单上;从未向任何银行或机构借贷100亿港币;从未在中国或其他地方炒楼导致亏损巨额资金;最后更强调所管理的公司财务稳健,运作如常。夫妻俩已委托律师处理相关不实报道。

向太爆气拍桌回应欠债风波 向华强怒斥:子虚乌有
向华强夫妇针对破产传言,登报严正声明。(取自网络)
向太爆气拍桌回应欠债风波 向华强怒斥:子虚乌有
向华强怒斥造谣者子虚乌有。(取自网络)

ADVERTISEMENT

热门新闻

百格视频

ADVERTISEMENT

点击 可阅读下一则新闻

ADVERTISEMENT